山西省工业和信息化厅
微信公众号
新OA办公平台
切换到
繁体
无障碍浏览
邮箱登录
首页
组织机构
厅领导
潘海燕
党组书记、厅长
刘勇
党组成员、副厅长
李鑫
副厅长
尚阿浪
党组成员、副厅长
张晓蕾
党组成员、副厅长
宁风
党组成员、省纪委监委驻省工信厅纪检监察组组长
李志松
一级巡视员
胡志国
一级巡视员
陈广慧
二级巡视员
刘继红
二级巡视员
高向阳
二级巡视员
王乃国
二级巡视员
内设机构
办公室
人事教育处
综合处
政策法规处
运行监测服务处
产业政策处
投资与规划处
产业促进和技术合作处
技术创新处
节能与综合利用处
交通物流处
中小企业处
新材料工业处
原材料工业处
装备工业处
化学工业处(省禁化武办)
消费品工业处
电子信息处
软件服务业处
信息化处
数字产业发展处
行政审批管理处
行政财务处(内审处)
机关党委
机关离退休人员工作处
机电离退休人员工作处
冶金建材离退休人员工作处
化工医药离退休人员工作处
轻工纺织离退休人员工作处
厅属单位
新闻动态
时政要闻
今日山西
工信动态
通知公告
图片新闻
政策文件
文件发布
政策解读
政府信息公开
政府信息公开指南
政府信息公开制度
法定主动公开内容
政府信息公开年报
政府信息公开目录
政务服务
行政权力
办事大厅
"双公示"
专题专栏
大中小企业融通
应急安全
人事人才
企业减负
服务企业
省重点技改项
行政执法
乡村振兴
信用建设
机关党建
工作动态
党风廉政
所在位置:
首页
>
政策解读
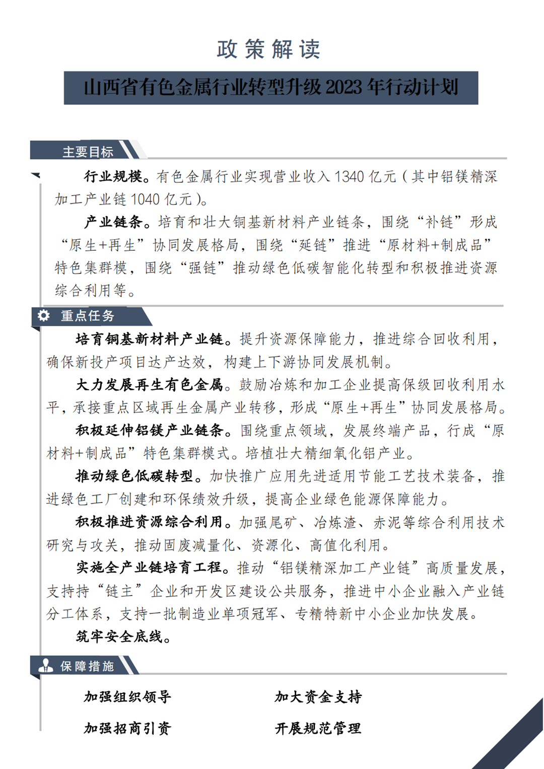
《山西省有色金属行业转型升级2023年行动计划》政策解读
信息来源:原材料工业处
发布日期:2023-03-03
【关闭】
相关文档
关于印发《山西省有色金属行业转型升级2023年行动计划》的通知
附件
attachment